首页
研究方向
光电成像与图...
激光光谱与激...
光学材料与传...
光计算与仿真
所况介绍
所况简介
组织结构
规章制度
科研队伍
人才队伍
导师介绍
人才需求
仪器设备
仪器介绍
共享制度
学术交流
学术讲座
开放基金
交流培训
项目成果
科研项目
发表论文
专利软件
产品开发
科技获奖
人才培养
专业方向
培养方案
导师介绍
招生信息
下载专区
全息打印机
1
7月1日-光学学科学术报告(钱骏教...
2
7月1日-光学学科学术报告(李东宇...
3
4月29日-光学学科学术报告(涂成厚...
4
4月12日-光学学科学术报告(李中山...
5
3月4日-光学学科学术报告(申艺杰...
6
1月12日-光学学科学术报告(李新忠...
7
12月8日-光学学科学术报告(娄秀涛...
8
6月17日-光学工程学科云端学术报告...
9
6月14日-光电创新论坛云端学术报告...
10
2022浙江师范大学第三届光电创新论...
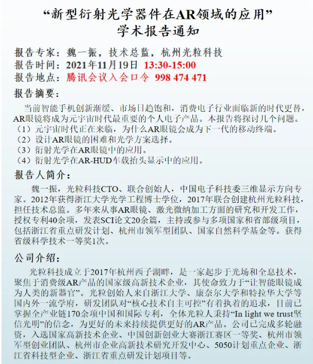
11月19日-光电创新论坛云端学术报告(魏一振,技术总监,杭州光粒科技)
发布者:吴琼
发布时间:2021-11-17
浏览次数:
143
报告时间:
2021年11月
19
日
13:30-15:00
报告形式:
腾讯
线上会议
[关闭窗口]